05后的第一杯酒,可能是奶茶店里买的

随着越来越多的年轻人爱上微醺,一个有意思的现象出现了:

05 后的第一杯酒,可能是奶茶店里买的。

一边是加盟王者「蜜雪冰城」斥资近 3 亿,收购现打鲜啤品牌福鹿家 53% 的股权,将业务版图从高质平价的茶饮咖啡,拓展到高质平价的啤酒。

一边是最大的全直营明星「茶颜悦色」,2022 年通过子品牌鸳鸯咖啡推出含酒精系列茶酒产品,2024 年正式将酒饮业务独立为一个子品牌,全时段售卖含酒产品。

微醺生意的本质,很大程度上是在做情绪价值的生意。

它的核心是为消费者带来心理和情感上的满足,因此与其说是卖酒,不如说在贩卖一种低负担的、可控的、高度符合当代年轻人需求的情绪解决方案

这是社会压力、社交需求和消费观念变化共同塑造的结果。

作为一种温和的、可控的、短暂的逃离。微醺是一种恰到好处的自我安慰。既能让人短暂地忘记社会压力,但又不至于酩酊大醉,影响第二天的工作。

它也是年轻人对传统酒桌文化的反抗。

强调劝酒、拼酒的传统酒桌文化,特别是商务应酬场景,往往带有明显的目的和功利性。

但年轻人饮酒更多的是为了取悦自己和享受当下,无论是下班后独自在家追剧小酌,还是和朋友聚会,轻松、舒适、开心才是最高标准。

对年轻人来说,喝酒重新变为了一种享受。Rio锐澳的持续增长、海伦司小酒馆的快速扩张以及便利店调酒的流行,都说明“微醺”已经成为年轻人重要的生活方式。

说回蜜雪和茶颜。站在生意的角度,不论是初现增长压力的蜜雪集团,还是错过规模化窗口、尚未完全走出湖南的茶颜悦色,抓住“微醺”这一消费趋势,都成了相对低门槛复制已有茶咖经验的选择。

虽然两者都是为了覆盖更广大的人群、将消费场景从下午茶拓展到全天候,但实现的路径却截然不同。

蜜雪冰城的成功在于效率,茶颜悦色的成功在于文化。他们的跨界延伸,本质是将其核心能力向微醺这个新赛道平移。

但是,再打造一个“啤酒版本的蜜雪冰城”,以及把酒水生意做到奶茶店里的茶颜悦色,符合年轻人对微醺时刻的想象吗?

来看看这两个品牌都做了什么动作。

蜜雪冰城:快与广

从河南郑州一家冷饮小店起步,到如今在全球范围内开出 5.8 万家门店,蜜雪冰城的成功,核心在于极致供应链与规模化构筑起的成本壁垒。

它的门店被授权给数万家加盟商,通过向加盟商销售食材、设备和包材赚取收入。

从今年 8 月蜜雪集团公布的中期业绩报告可以看出,蜜雪冰城 148.75 亿元的营收中,有 97.4% 来自于向加盟商销售食材、包装和设备。[1]

加盟商开的店越多,采购和生产成本就会越低,就能维持并巩固“极致平价”,蜜雪集团也就越赚钱。

不过这个增长模式也存在隐忧。

截至目前,蜜雪冰城已经在全球范围内开出 5.3 万家门店,其中有 4.8 万家门店开在中国内地。在一些城市,同一条街上有两家甚至三家蜜雪冰城的情况并不少见。

蜜雪冰城曾请专家研究过其在中国到底可以开出多少家门店。基于人口计算,这个答案是 4.5 万家。[2]

数量饱和带来的结果是门店增速逐年放缓,闭店数量同比增长,单店日均销售额下降。

根据蜜雪冰城上市前披露的聆讯后资料集,2024 年前九个月,蜜雪冰城加盟店的平均单店终端销售额同比下降 4.63%,降至 108.27 万元。

单店日均终端零售额和饮品出杯量同样承压,分别下滑 5.25% 和 3.67% 。同时,加盟店闭店数量呈逐年加速趋势,从 2021 年 557 家增长到 2024 年(前九个月)的 1609 家。

在这样的情况下,去全球开更多门店,同时再造一个蜜雪冰城,就成为了蜜雪集团的必然选择。

“成年人的奶茶”福鹿家是再完美不过的标的——

稳定增长的现打啤酒赛道,6-10 元/500 mL的亲民价格带,四年在 28 个省开出 1200 家门店的速度,让它有可能和蜜雪冰城一样成为现打啤酒赛道的平价王者。

但福鹿家如果想达到蜜雪冰城的体量,难度相当高。

首先,与奶茶和咖啡相比,酒饮赛道的壁垒更高,消费频次也更低。福鹿家市场容量的上限要低于蜜雪冰城。

由于酒饮的消费场景多集中在夜晚和周末,需要一定的社交和夜间人流,福鹿家在选址上也比蜜雪冰城更受限,很难在同一条街上开出多家门店。

其次,现打啤酒的核心竞品是传统罐装啤酒以及海伦司所代表的平价连锁小酒馆。

茶饮市场格局分散,因此蜜雪冰城能当初凭借低价快速占据绝对优势。但啤酒市场集中度高,百威、青岛、雪花等巨头对精酿和现饮渠道的投入大,福鹿家面临的竞争也要更激烈。

对福鹿家来说,机会点在于抓住饮酒文化的更迭带来的机会,将现打鲜啤像茶饮一样标准化、规模化,成为中国平价现打鲜啤的代名词,才有可能在巨头林立的啤酒市场中开拓低价现制的新蓝海。

茶颜悦色:慢与深

作为区域神话,茶颜悦色的增长模式与蜜雪冰城完全相反,建立在慢与深的基础上。

它始终坚持直营,擅长打造文化符号和情绪体验,基于品牌势能和用户体验实现深度增长,带来更高的单店利润和会员复购。

截止 2024 年 6 月 30 日,茶颜集团收入为 15.9 亿元,对比去年上半年的增速为29.1%,其中有超过三分之一的收入来自于周边销售而非奶茶本身。另外一个值得关注的数据是,会员消费占比达到 78.9%。[3]

周边产品的销售,通常依赖于消费者对品牌文化的认可和情感依附。如此高的占比,表明茶颜悦色在消费者心中已经超越了功能性饮品,成为了一个值得购买其周边产品的文化符号。

78.9% 的会员消费占比,可以简单粗暴地理解为每卖出五杯茶,有四杯都是会员购买的。这意味着茶颜悦色拥有一个非常稳定、高频的消费群体,大大降低了对拉新的依赖。

独特的品牌文化和高忠诚度用户成为茶颜悦色的两大壁垒,有效抵抗了价格战和同质化竞争的冲击,支撑它在高度竞争的茶饮市场中保持差异化和持续增长。

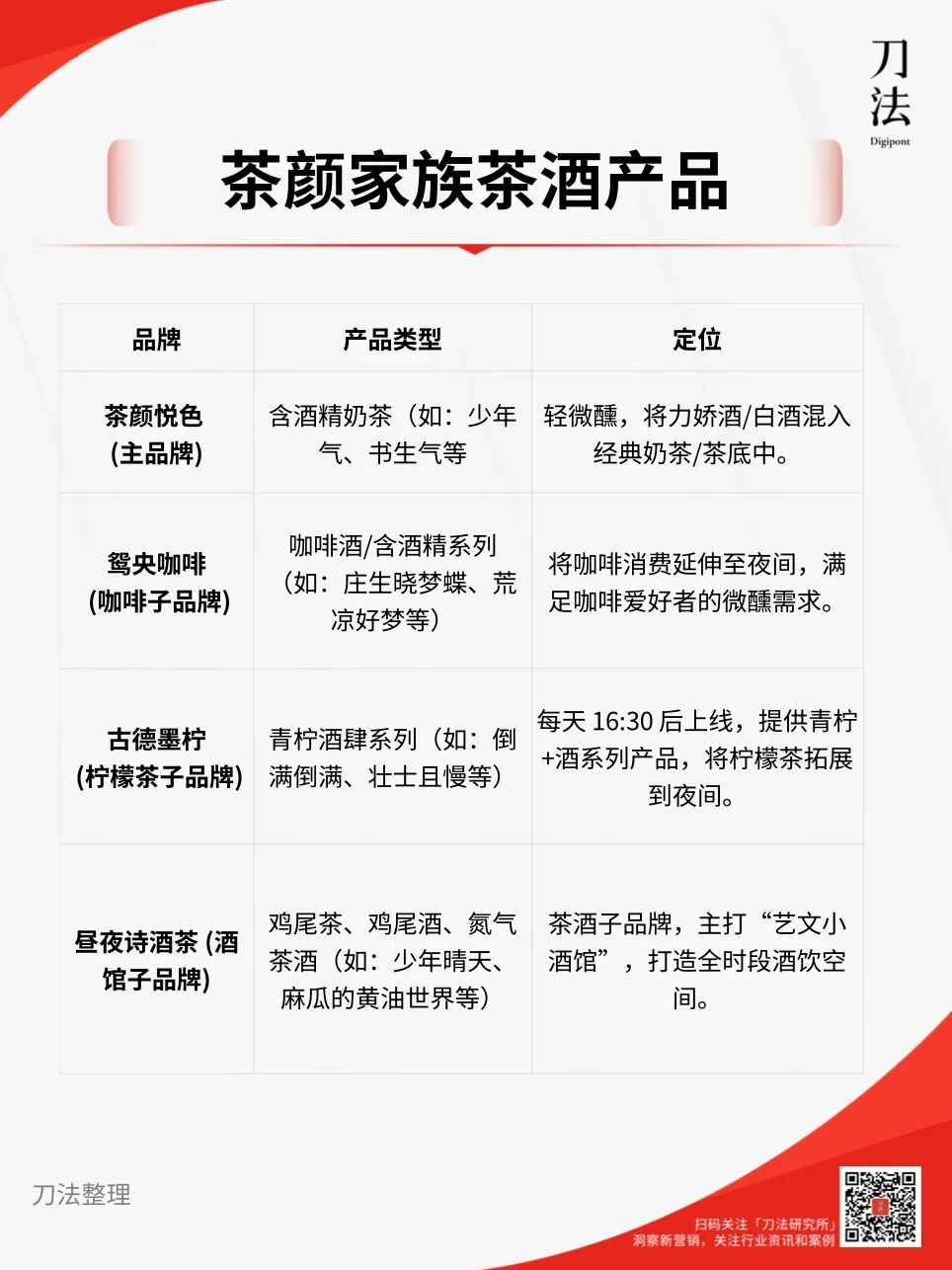
在开拓“微醺”这个新的消费场景时,茶颜家族延续了这个打法,采取了多品牌矩阵、全时段覆盖的策略。

目前,旗下四个子品牌围绕其核心定位,都已经推出了茶酒产品。由于四个品牌均可实现会员余额/积点通用,这使得新产品、新品牌和新场景能迅速被庞大的、高价值的现有客群所接受和尝试。

其中,去年推出的子品牌昼夜诗酒茶保持了茶颜悦色的文艺调性,注重打造文化符号,提供情绪体验。

它直接将饮酒场景与诗意、中式美学绑定,迎合年轻人对松弛感、文艺感、高颜值的情绪需求,与传统酒吧形成差异化。

同时,它在产品上继续体现出强大的创新能力,开发出鸡尾茶、氮气茶酒等产品形态,将茶饮和酒饮融合创新,符合年轻人饮酒口味多元化、低度化的趋势。

茶颜悦色最大的挑战是如何把这个增长模式带出湖南。具体来说,就是怎么在保持直营品质和文化调性的同时,解决规模扩张带来的成本、运营和效率问题。

同样也是这些难题让它在过去的五年中错失了最佳的规模化窗口期,在国风轻乳茶赛道上,让霸王茶姬后来者居上。

茶颜悦色的创始人吕良也想过走加盟这条路。不过在他看来,直营和加盟解决的是两个问题,“一个解决投资加盟商怎么赚钱建立口碑的问题,一个是解决 C 端客户体验的问题。”而他更擅长后者。[4]

过去一年,茶颜悦色多次被传出要在二级市场上市的消息。老股东集体退出,引入天图投资管理合伙人潘攀担任新的战略负责人等行动,都被市场和媒体解读为正在为上市做准备。

面对上市压力和竞争对手的挤压,茶颜悦色正试图用“全时段、多品类、高价值会员”的深度增长故事,来应对市场对规模化的质疑。

“微醺”业务或许不是其规模化的手段,而是高估值的支撑。即使速度慢,但茶颜悦色依然能够不断孵化新的文化符号,拓展消费场景,实现有品质的增长。

蜜雪冰城卖啤酒,茶颜悦色卖鸡尾茶,你认为谁更能满足年轻人的“微醺”需求呢?欢迎和刀法分享你的想法~

参考资料

[1] 香港交易所:蜜雪集团 2025 年中期业绩报告

[2] 晚点LatePost:难而极致的茶饮生意,关于蜜雪冰城 IPO 的 13 个图

[3] 姚兰Yvonne:独家|MANNER COFFEE与茶颜悦色 2024 年净利润分别约为 3 亿元、4.5 亿元

[4] CMO 训练营:对话茶颜悦色 CEO 吕良:奶茶行业内卷加剧,茶颜悦色凭什么 10 年屹立不倒

本文来自微信公众号“刀法研究所”(ID:DigipontClub),作者:扰扰,编辑:花道。

© 版权声明
THE END
喜欢就支持一下吧
点赞71 分享